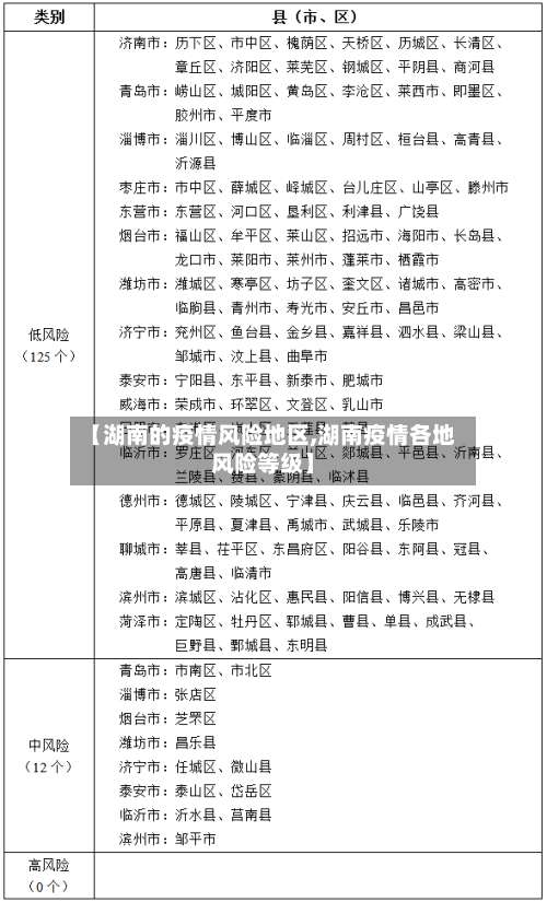
【湖南的疫情风险地区,湖南疫情各地风险等级】
湖南省属于几类流行风险地区
〖壹〗、无法明确湖南省属于几类流行风险地区 。关于新冠肺炎疫情风险等级,搜索到的最新信息为2020年3月数据 ,显示湖南省大部分县市区为低风险地区,但此数据当前已无借鉴价值。若要了解关于新冠疫情的最新流行风险等级信息,建议通过湖南省卫生健康委员会官方网站或官方渠道获取。

〖贰〗 、Ⅱ类地区(中风险): 上海、江苏、安徽 、江西、山东、河南 、湖北、湖南、重庆、四川 、贵州 。这些地区伊蚊活跃期较Ⅰ类地区稍短 ,但仍有本土病例报告史,存在聚集性疫情潜在风险。 Ⅲ类地区(低风险): 北京、天津、河北 、山西、辽宁、西藏 、陕西、甘肃。

〖叁〗、Ⅰ类地区(6个) 包含浙江 、福建、广东、广西 、海南、云南 。这些地区媒介伊蚊活跃期长,历史登革热本地病例多 ,且发生过聚集性疫情,属于高风险区域。 Ⅱ类地区(11个) 包括上海、江苏、安徽 、江西、山东、河南 、湖北、湖南、重庆 、四川、贵州。

〖肆〗、湖南衡阳近来被划分为中风险地区,属于中高风险地区中的中风险。以下是关于湖南衡阳风险等级的详细解风险等级划分 湖南疫情风险区按照“低风险 、中风险、高风险”三级标准划分,并根据疫情变化情况对各县市区疫情风险等级进行分类调整 。

湖南哪个城市疫情最严重
湖南省疫情最严重的是邵阳县。邵阳市就达49例 ,这说明,邵阳疫情是全省最严重的地区。而10月22日的数据又是邵阳近一周内新增阳性病例比较多的 。
岳阳市华容县。岳阳市华容县属于中高风险地区,华容县章华镇兴南村、章华镇南门菜市场 ,采取措施:足不出区 、错峰取物。区域内连续7天无新增感染者,且第7天风险区域内所有人员完成一轮核酸筛查均为阴性,降为低风险区 。华容县 ,隶属湖南省岳阳市。
邵阳。湖南省,简称“湘 ”,是中华人民共和国省级行政区 ,省会长沙 。湖南邵阳有疫情最严重,截至2022年11月10日邵阳新增3例确诊病例,无症状感染者41例 ,是湖南新增比较多的地区。
天心区,开福区,望城区,长沙县 ,雨花区疫情比较严重。截至到2022年12月6日11时,根据湖南省疫情防控查询,湖南有41个高风险地区 ,主要集中在天心区,开福区,望城区 ,长沙县,雨花区 。
全国疫情风险等级名单是?
〖壹〗、高风险等级地区:以县、市(区)为单位,累计病例超过50例 ,且14天内有聚集性疫情发生的地区。中风险地区:以县市区为单位,存在以下两种情况之一的地区:14天内有新增确诊病例,且累计确诊病例不超过50例;或累计确诊病例超过50例 ,但14天内未发生聚集性疫情。
〖贰〗、疫情等级划分的4个等级判定主要依据病例数 、传播风险及区域防控需求,通常分为低风险、中风险、高风险和重点管控区域(部分地区可能将“重点管控”单独列为一级或纳入高风险范畴)。以下是具体判定标准及说明:低风险地区判定标准:无新增本土病例:连续14天内无新增本地确诊病例或无症状感染者 。
〖叁〗 、查询全国中高风险区:在查询页面底部点击“查看全国中高风险疫情地区”,可获取实时更新的全国中高风险区列表,包含具体省份、城市及区域名称。注意事项:风险等级划分依据为当地疫情形势、病例数及传播风险 ,由省级卫生健康部门动态调整并公布。
发表评论