上饶疫情划分地区图表(上饶疫情属于什么风险地区)
请问江西上饶疫情那个市封城
婺源地区。通过查询相关公开信息显示,截止于2022年10月27日,该地区为低风险地区 ,2022年10月婺源是可以去的,但是需要48小时核酸检测报告的 。一定要做好个人防护措施才是更安全的。

没有。根据江西省上饶市万宁县政府疫情部门公告,10月3日万宁县核酸检测均为阴型 ,属于低风险地区 。万宁,海南省县级市,位于海南岛东南部 ,东临南海,西接琼中黎族苗族自治县,南和陵水黎族自治县相邻 ,北和琼海市交界。

021年11月份、2022年5月 、8月。上饶位于江西省东北部,截止到2022年11月12日,上饶已封城三次 ,分别是第一次是2021年11月份,合计封城26天 。第二次是2022年5月份,合计静态管理14天,第三次从2022年8月27日开始临时静态管理。
封了。4月25日这一天 ,开展对重点区域筛查发现115例感染者,外溢风险较高 。上饶此轮本土疫情预计在2022年5月底前后结束,但具体还要疫情新增情况。因为根据当前上饶疫情情况来看 ,还是比较严重的,在重点区域筛查发现115例感染者。
上饶市横峰县没有封城 。经查询相关资料截止2022年9月23日,江西上饶市横峰县封城的可能性不大。没有出现本土病例 ,有一些零散现状都在可控范围之内。但是我们也不能掉以轻心,一定要预防走在前列,响应国家政府的一切法律条规及政策 ,不造谣,不信谣,不传谣。
防止疫情扩散 。2022年11月30日起鄱阳由于疫情原因 ,需要封城。该地是江西省直管县,由上饶市代管,位于江西省东北部、鄱阳湖东岸,是环鄱阳湖经济圈的重要组成部分。

上饶那些地方有疫情
题主是否想询问“上饶哪些地方有疫情”?信州区和广信区 。截止2022年8月30日 ,通过查询相关资料显示:上饶市有3例疫情,其中信州区有2例、广信区有1例。广大群众需要每天进行核酸检测。
上饶市疫情概况:根据最新信息,上饶市下辖的多个区县(包括信州区 、广信区、广丰区、玉山县 、铅山县、横峰县、弋阳县 、万年县、余干县、鄱阳县 、婺源县、德兴市)近来均为低风险地区 。新增疫情情况:尽管上饶市大部分区县为低风险地区 ,但万年县近期出现了新增确诊病例和无症状感染者。
以下是具体说明:疫情背景10月30日,江西上饶铅山县葛仙镇报告1例新冠肺炎确诊病例,为葛仙村度假区仙村客驿餐厅工作人员。10月31日 ,浙江杭州通报1例核酸阳性人员,该病例常住江西上饶铅山县,曾乘坐列车往返上海 ,轨迹涉及上海迪士尼度假区 。
婺源地区。通过查询相关公开信息显示,截止于2022年10月27日,该地区为低风险地区 ,2022年10月婺源是可以去的,但是需要48小时核酸检测报告的。一定要做好个人防护措施才是更安全的 。
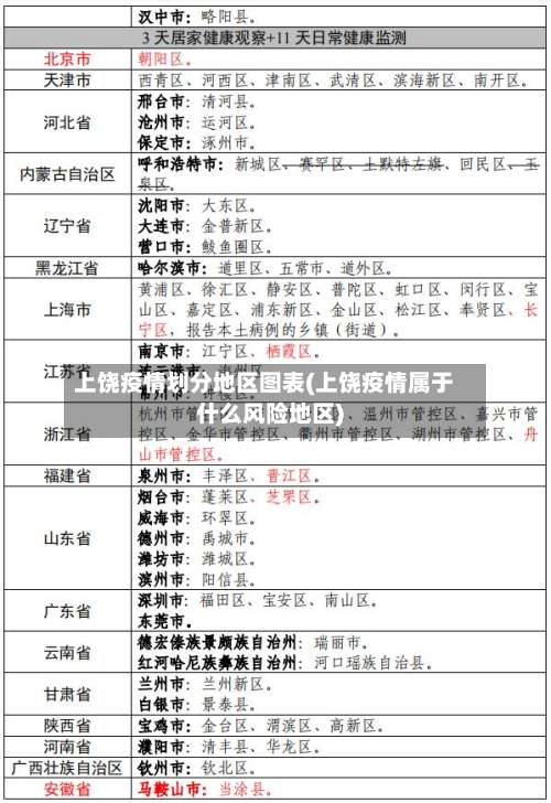
全国疫情风险城市有哪些(截至11月26日)
月26日起,北京海淀西三旗街道富力桃园C区由中风险地区调整为低风险地区。调整原因:截至2021年11月25日,海淀区西三旗街道富力桃园C区近14天内无新增本地病例及聚集性疫情报告。这是区域风险等级调整的核心依据 ,表明当地疫情传播风险已显著降低。
022年11月25日0-24时,重庆市新增阳性感染者199+7522例,渝中区、九龙坡区、江北区 、南岸区单日新增超1000例 ,占全市感染人数一半 。截至11月26日,高风险区3245个,低风险区防控措施以开州区为借鉴。
辽宁大连市 ,四川成都市。近来全国共有66个中风险地区,分布在内蒙古、北京、甘肃 、宁夏、山东、黑龙江 、江西、河北、四川 、河南、江苏、重庆 、辽宁、云南14个省级行政区 。本轮疫情呈现多点散发特征,源头均为境外输入且无直接关联 ,提示需加强口岸城市防控措施,同时需关注边境地区长期存在的输入风险。
具体名单如下:11月25日起划定高风险区渭城区中山街道办永绥街中央领域小区北区1号楼1单元。11月26日起划定高风险区秦都区马泉街道粉铺村西一街71号至163号区域;长武县彭公镇彭北村 。
月26日,北京正式成为低风险地区。11月26日北京全市均为低风险地区截至2021年11月25日 ,北京市海淀区西三旗街道RF桃园C区近14天无新增本地病例和聚集性疫情报告。根据《北京市新冠肺炎疫情风险分级标准》,海淀区西三旗街道RF桃园C区将于2021年11月26日起由中等风险区转为低风险区 。
江西上饶属于什么风险等级,上饶属于中高风险地区吗
〖壹〗、中风险地区来(返)深人员:若从江西上饶市中风险地区来(返)深,需实施14天居家隔离。并在第14天开展核酸检测。输入风险高的地市来(返)深人员:江西上饶属于输入风险高的地市,此类来(返)深人员需实施14天居家健康监测 。核酸检测方面 ,前七天进行三检,第14天开展核酸检测。
〖贰〗、江西上饶前往厦门是否需要隔离,取决于上饶出发地的风险等级 ,具体如下:上饶中高风险地区:需第一时间主动向厦门所在社区/村居 、单位、住宿酒店报备,接受医学观察和规定的核酸检测措施。高风险地区入(返)厦人员:实施14天集中医学观察(从离开之日算起)。
〖叁〗、上饶市近来并未被划定为中高风险地区,而是属于低风险地区 。以下是具体分析:上饶市疫情概况:根据最新信息 ,上饶市下辖的多个区县(包括信州区 、广信区、广丰区、玉山县 、铅山县、横峰县、弋阳县 、万年县、余干县、鄱阳县 、婺源县、德兴市)近来均为低风险地区。
〖肆〗、江西上饶属于低风险地区。低风险不等于零风险 。当前疫情防控形势依然严峻复杂,全市要按照“外防输入、内防反弹”总体要求,切实落实常态化疫情防控的各项措施 ,压实“五方责任 ”,进一步巩固疫情防控成效。
〖伍〗 、不是。截止2022-09-1222:53:04最新数据显示,上饶上饶地区近来没有低、中、高风险区域 ,都是常态化防控区,所以不是中风险地区 。
〖陆〗 、江西上饶市铅山县葛仙山镇被划定为中风险区域,存在社区传播风险。潮州疾控具体要求 报备范围:10月16日以来有江西省上饶市旅居史的来(返)潮人员,尤其是有铅山县葛仙村度假区旅居史者 ,需尽快向社区报备。核酸检测:配合当地完成核酸检测,外省旅游、出差返潮人员建议主动检测一次并自我观察14天 。
2021江西疫情最新消息(2021江西九江和铅山属于什么风险地区)
021年江西疫情最新消息中,九江属于低风险地区 ,铅山县葛仙山镇属于中风险地区。以下是详细情况:九江:仍为低风险区,这意味着在该地区,疫情传播的风险相对较低。但公众仍需保持警惕 ,遵守基本的防疫措施 。铅山县葛仙山镇:自10月31日起被划定为中风险区。这意味着在该地区,疫情传播的风险相对较高,需要采取更为严格的防疫措施。
江西2021年疫情最新消息 ,新增本地确诊病例与无症状感染病例均与铅山疫情相关,九江仍为低风险区,但自10月31日起 ,上饶市铅山县葛仙山镇被划定为中风险区。居民需严格居家隔离 。
021年江西已经宣布封城的城市为零。江西疫情最新消息,2021年1月24日0-24时,江西省无新增本地新型冠状病毒肺炎确诊病例报告,无新增本地疑似病例 ,无本地住院确诊病例,无境外输入住院确诊病例,江西省已连续332天无新增本地确诊病例报告。
021年9月16日江西全省都属于低风险地区 。截至2021-09-16 07:42:22全国疫情中高风险地区名单 高风险地区:福建厦门市同安区新民镇湖里工业园以东、同明路以西 、集安路以南、集贤路以北的区域。福建莆田市仙游县枫亭镇全镇。中风险地区:福建泉州市泉港区界山镇东丘村 。
022年1月江西疾控针对新冠疫情发布了紧急风险提醒 ,提示公众关注河南安阳疫情输入风险并加强防控措施。具体内容如下:河南安阳疫情情况2022年1月9日,河南省安阳市安阳县新增1例新冠病毒感染者,内黄县新增1个中风险地区。
属于常态化防控区 。截止2022-12-01 19:38:40 最新数据显示 ,九江庐山地区近来没有低、高风险区域,都是常态化防控区。
江西上饶去厦门需要隔离吗?
江西上饶前往厦门是否需要隔离,取决于上饶出发地的风险等级 ,具体如下:上饶中高风险地区:需第一时间主动向厦门所在社区/村居 、单位、住宿酒店报备,接受医学观察和规定的核酸检测措施。高风险地区入(返)厦人员:实施14天集中医学观察(从离开之日算起) 。
D2305次:上饶站10:13发车,15:08到达厦门站 ,全程约4小时55分钟。此车次直达厦门站,无需中转,适合需前往厦门市区的旅客。G2331次:上饶站11:40发车,15:42到达厦门北站 ,全程约4小时02分钟。高铁车次,运行时间稳定,适合中午出发的乘客 。
可以自由出入厦门全市近来为低风险地区 ,离厦无需核酸检测,出示健康码绿码即可非必要不前往中高风险地区或有本土病例报告的区域,如必须前往 ,返厦后务必向所在社区(村)以及所在单位报备,并按要求配合落实相关管控措施;外省旅游、出差返厦后,建议主动做一次核酸检测并自我健康监测14天。
主要路线:江西(南昌)—吉安—抚州—鹰潭—上饶—泉州—厦门。这条路线总行程大约为600多公里 ,预计开车时间在9到1两小时之间,具体时间受交通状况影响 。
上饶到厦门没有绿皮火车。通过查询相关资料信息,截止到2022年5月12日 ,上饶到厦门所有的绿皮火车不再通行。
在出发前,建议检查车辆状况,确保各项功能正常运行 。同时,提前规划好行程 ,包括休息点和餐饮点,以便在需要时及时补充能量。厦门是一个充满魅力的城市,拥有美丽的海滩 、丰富的历史文化和独特的自然风光。在厦门 ,你可以品尝到各种地道的美食,如海鲜、闽菜等,还可以参观鼓浪屿、南普陀寺等著名景点 。
发表评论