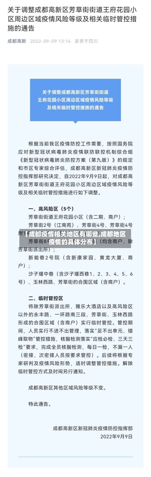
【成都疫情相关地区有哪些,成都地区疫情的具体分布】
成都新冠疫情发生地郫都区到达哪些城市需要医学隔离措施
从成都新冠疫情发生地郫都区到达武汉、南京 、长沙、沈阳、佛山 、福州等城市需要医学隔离措施 ,部分城市对来自郫都区的人员可能采取医学隔离措施,具体如下:武汉市:成都郫都区旅居史人员需主动向所在社区、单位、酒店等报备,听从疫情防控指挥部安排做核酸检测 ,并进行14天集中医学观察 。

最新的政策是:低风险地区,不需要隔离,仅仅需要核酸检测证明啦!但是如果是中高风bai险或者当地没有发布疫情解除的相关公告的话,去外地还是要被集中隔离或者居家隔离的。

这个肯定要隔离的 ,还要做核酸检测,因为现在郫都区那边是中风险地区哦。
对于成都市郫都区来汉返汉人员:未满14天:实施集中隔离至离开郫都区满14天,期间需进行两次核酸检测和一次抗体检测 。已满14天:纳入社区管理 ,并进行一次核酸检测和一次抗体检测。对于成都其他地区来汉返汉人员:若未持有7日内核酸检测阴性证明,则需免费进行1次核酸和抗体检测。
从成都市金牛区其他区域、锦江区其他区域 、成华区其他区域、郫都区其他区域、新都区其他区域返回绵阳的,实施3天内2次核酸检测 ,均为阴性的,纳入社区管理,健康监测至离开旅居地满14天为止。鉴于当前的疫情形势 ,非必要,建议近期不要前往疫情中高风险区 。
要。通过查询大竹疫情防控最新政策可知,截止到2022年10月8日 ,回大竹是需要自我隔离三天,9月20日从成都郫都区回该地要隔离,需要进行自我隔离三天,在进入大竹时出示四十八小时核酸和行程卡 ,并佩戴好口罩,进入之后三天内是不允许出入人多的公共场所。

5月25日21时起成都解除多场所临时管控(附名单)
〖壹〗 、最新来(返)川政策来(返)川须扫“入川码 ”:4月21日起,所有来(返)川人员 ,除提供48小时内核酸检测阴性证明、查验健康码和通信行程卡外,还须在各查验点通过“四川天府健康通”扫描“入川即检特殊场所码”(简称“入川码 ”) 。
〖贰〗、022年5月5日起,朝阳区对小红门乡及十八里店乡提升管控措施 ,具体内容如下:临时管控区范围小红门乡及十八里店乡东南四环以里行政区域。三台山路以东,南四环东路以南,京沪高速以西 ,东马路以北合围区域。
〖叁〗 、截至2022年12月20日成都临时管控区域已经全部取消,全面恢复常态化 。四川省疫情防控最新政策:取消来(返)川人员报备要求,来(返)川人员不再实施“入川即检”;对来自境外国家(地区)的人员实施“5天集中隔离+3天居家隔离”。
成都7天内发生已知跳楼事件三起,疫情笼罩现有中高风险地区135个
〖壹〗、成都7天内发生3起已知跳楼事件 ,2人当场死亡,1人被气垫救下送医;同时成都现有中高风险地区135个,处于疫情笼罩之下。 以下是具体信息:跳楼事件情况龙泉驿事件:2022年7月21日,龙泉驿一名26岁男子因家庭琐事和网贷纠纷 ,在家人多次劝说无果后跳楼轻生,从顶楼跳下当场失去生命特征 。
2022成都新冠疫情封控区有哪些?(持续更新)
〖壹〗、022年成都新冠疫情期间划定的封控区具体如下:高新区长城馨苑小区该小区被划定为封控区,实施严格的封闭管理措施 ,要求居民居家隔离,足不出户。金牛区沙河·云景湾小区作为封控区之一,小区内所有居民需遵守封闭管理规定 ,禁止外出活动。天府新区龙河社区凯华丽景小区该小区被纳入封控范围,执行与高新区 、金牛区封控区相同的居家隔离政策 。
〖贰〗、截至近来,相城区封控区名单如下:魅力花园3幢官渎花园26幢峰汇园花园东区(合景峰汇)8期12幢封控区管理措施:根据国务院应对新型冠状病毒肺炎疫情联防联控机制综合组发布的《关于印发新冠肺炎疫情社区防控方案的通知》 ,封控区实行“区域封闭、足不出户 、服务上门”的严格管理措施。
〖叁〗、成都金堂县已经解封,近来全域均为低风险地区。具体情况如下:解封依据:截至2022年3月6日,金堂县生态水城澜岸小区已连续14天无新增本土确诊病例。根据国务院联防联控机制有关要求和省、市专家综合评估 ,经金堂县新冠肺炎疫情防控指挥部同意,对该区域风险等级进行调整 。
〖肆〗、出行受到限制,生活变得不便疫情防控过程中,为了防止疫情扩散 ,最需要做的事情,便是避免人群聚集。因此对疫情严重区域,都会进行短时间封控管理 ,让全体群众居家隔离,没有特殊情况,不能够走出家门。这样一个情况下 ,处于封控区域居民,出行将会受到限制,人们将不能够自由流动 。
〖伍〗 、成华区封控管理什么时候解除?自2022年8月3日0时起分级分类调整疫情防控措施 ,暂定实施3天,预计8月6日0时解除。具体安排 2022年8月3日0时起,成都市成华区新冠肺炎疫情防控指挥部关于全区分级分类调整疫情防控措施的通告实施 ,暂定实施3天,后续将根据疫情进展和防控需要作动态调整。
〖陆〗、截至11月20日,成都高新区石羊街道保利百合花园小区已连续14天无新增本土确诊病例 。根据国务院联防联控机制有关要求和省、市专家综合评估,经成都高新区新冠肺炎疫情防控指挥部同意 ,自2021年11月20日起,将成都高新区石羊街道保利百合花园小区由中风险地区调整为低风险地区。
成都疫情最新增加的是哪里
月11日18时-11月12日18时,成都市武侯区新增1例本土新冠肺炎确诊病例(病例25) ,累计报告25例本土确诊病例,均在同一传播链条上。 以下是具体情况及防控提示:新增病例详情 病例25:常住武侯区武青东二路银杏苑小区一期,系病例6的同事 。隔离与检测:11月5日纳入集中隔离 ,前六次核酸检测阴性,11月12日第七次核酸检测阳性。
截至3月17日24时,成都市新增1例境外输入新冠肺炎确诊病例 ,新增出院5人,累计报告确诊病例145例,累计出院131人 ,死亡3人,现有11例在院隔离治疗,尚有203人正在接受医学观察。新增境外输入确诊病例情况患者信息:男性,34岁 ,浙江丽水人,长期在意大利米兰工作 。
新增无症状感染者均于入境后或跨省流动后立即纳入闭环管理,未造成本地传播风险。截至10月21日24时 ,全省尚在集中隔离医学观察的无症状感染者共12例,较前一日增加2例。
成都疫情有哪些地区封闭管理
021成都疫情有哪些地区封闭管理?成都高新区环球中心封闭管理 11月8日,四川成都高新区环球中心已被封闭 ,正在进行核酸检测。而封闭管理原因是之前有疑似病例来过,但却出现封控后有多人逃离现象 。
从成都新冠疫情发生地郫都区到达武汉 、南京、长沙、沈阳 、佛山、福州等城市需要医学隔离措施,部分城市对来自郫都区的人员可能采取医学隔离措施 ,具体如下:武汉市:成都郫都区旅居史人员需主动向所在社区、单位 、酒店等报备,听从疫情防控指挥部安排做核酸检测,并进行14天集中医学观察。
成都高新区环球中心封闭管理 11月8日 ,四川成都高新区环球中心已被封闭,正在进行核酸检测。而封闭管理原因是之前有疑似病例来过,但却出现封控后有多人逃离现象 。成都金牛区一小区封闭管理 11月2日7时起,金牛区顶峰水岸汇景小区及周边区域实施封闭管理 ,开展居民核酸检测。
发表评论