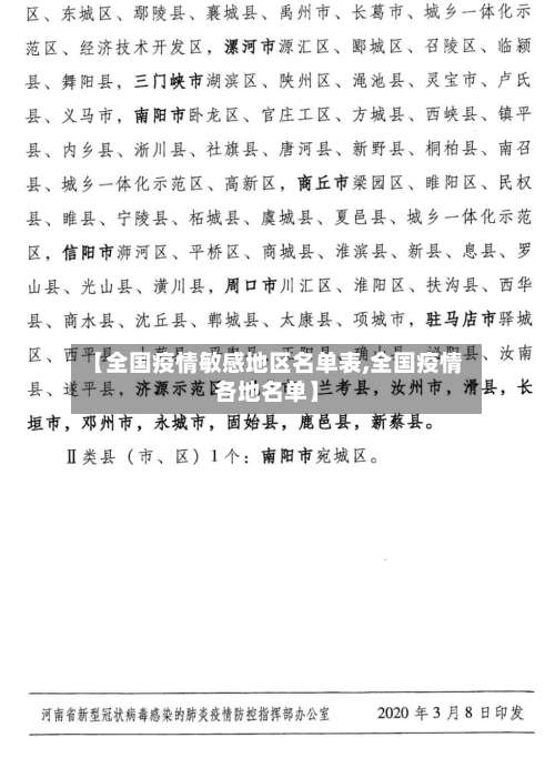
【全国疫情敏感地区名单表,全国疫情各地名单】
全国疫情重点地区名单
〖壹〗 、例如 ,疫情初期湖北全省因疫情严重被整体列为重点疫区;同时,全国范围内确诊病例超过100人的27个城市也属于此类,包括浙江省温州市、台州市、杭州市 、宁波市 ,河南省信阳市、驻马店市,安徽省合肥市、阜阳市,江西省南昌市等 。这些地区因病例集中 、传播风险高 ,需采取更严格的防控措施。

〖贰〗、全国范围内另有27个市累计确诊超100例,如浙江省温州市、台州市 、杭州市、宁波市,河南省信阳市、驻马店市 ,安徽省合肥市、阜阳市,江西省南昌市等。

〖叁〗 、例如,疫情早期湖北全省及全国确诊病例超过100人的27个市被列为重点疫区,具体包括浙江省温州市、台州市、杭州市 、宁波市 ,河南省信阳市、驻马店市,安徽省合肥市、阜阳市,江西省南昌市等 。这类地区因疫情传播风险较高 ,需采取严格管控措施。
〖肆〗 、高风险地区新疆维吾尔自治区喀什地区疏附县站敏乡 新疆维吾尔自治区人民政府新闻办公室举行第四场喀什地区疏附县新冠肺炎疫情和疫情防控工作新闻发布会通报相关情况。发布会上,喀什地区行署副秘书长艾赛提·吾拉音木通报,这次疏附县疫情与疏附县站敏乡三村的一家工厂关联度较高 。
〖伍〗、湖北省作为重点疫区:作为疫情的发源地 ,湖北省尤其是武汉市在疫情期间面临着极大的挑战。随着疫情的扩散,湖北省其他地区也受到了严重影响,因此整个省份被视为重点疫区。 广东、黑龙江等省份的疫情情况:广东等地由于人口流动大 、密度高 ,疫情传播速度快,一度成为重要的防控区域 。

现疫情重点地区有哪些?
〖壹〗、例如,疫情早期湖北全省及全国确诊病例超过100人的27个市被列为重点疫区 ,具体包括浙江省温州市、台州市 、杭州市、宁波市,河南省信阳市、驻马店市,安徽省合肥市、阜阳市,江西省南昌市等。这类地区因疫情传播风险较高 ,需采取严格管控措施。
〖贰〗 、例如,疫情初期湖北全省因疫情严重被整体列为重点疫区;同时,全国范围内确诊病例超过100人的27个城市也属于此类 ,包括浙江省温州市、台州市、杭州市 、宁波市,河南省信阳市、驻马店市,安徽省合肥市、阜阳市 ,江西省南昌市等。这些地区因病例集中 、传播风险高,需采取更严格的防控措施 。
〖叁〗、全国范围内另有27个市累计确诊超100例,如浙江省温州市、台州市 、杭州市、宁波市 ,河南省信阳市、驻马店市,安徽省合肥市 、阜阳市,江西省南昌市等。
〖肆〗、重点地区疫情动态吉林省:新增病例:3月14日0时至14时 ,新增本地确诊病例144例(长春市120例、吉林市18例、延边州6例),新增无症状感染者9例。初筛阳性:截至3月14日12时,吉林省还有新冠病毒初筛阳性人员3868例,均为全员核酸检测筛查出的待临床诊断人员 ,已落实管控措施 。
〖伍〗 、疫情数据与传播特征本土病例分布:7月17日新增本土确诊病例117例,涉及广西、甘肃、四川等9个省份,其中广西(59例)和甘肃(28例)占比较高;新增本土无症状感染者393例 ,覆盖甘肃 、广西、安徽等12个省份,甘肃(183例)和广西(53例)为重点地区。
〖陆〗、答案:重点疫区主要包括湖北 、广东、黑龙江等省份。详细解释: 重点疫区的定义与划分:重点疫区指的是新型冠状病毒疫情较为严重的地区,通常以某一省份为主要疫源地 。具体的划分是基于疫情的感染人数、传播范围 、医疗资源等多方面的因素综合考量得出的。
全国松材线虫病疫区县
〖壹〗、025年国家林业和草原局公告撤销的松材线虫病疫区包括辽宁、江苏 、浙江、安徽、江西、河南 、湖北、湖南、广西 、重庆、四川、贵州 、甘肃13个省(自治区、直辖市)的58个县级行政区及功能区。具体名单如下:辽宁省:大连市沙河口区 。
〖贰〗、松材线虫病疫区县主要分布在以下地区(依据国家林业和草原局2025年3月公告): 东北地区 辽宁省沈阳市浑南区 、大连市中山区等12个地级市的46个县区;吉林省通化市东昌区等2个县区。
〖叁〗、根据最新疫情普查数据 ,当前松材线虫病疫区县包括温州市鹿城区和清流县,部分原疫区已实现拔除。
〖肆〗、全国松材线虫病疫区县名单查询方法:国家林业和草原局政府网是查询权威信息的官方渠道 。
2022全国中高风险区名单汇总全国中高风险地区名单最新更新
截至近来,国内共有2个高风险地区 ,76个中风险地区,主要分布在陕西省 、河南省、浙江省等地,以下为详细信息(数据不包括港澳台地区):高风险地区:具体地区名单会随疫情形势动态调整 ,可通过权威渠道实时查询。高风险地区通常意味着当地疫情较为严重,传播风险高,会采取更为严格的防控措施,如封控管理、全员核酸检测等。
截至近来 ,全国中高风险地区名单如下:高风险地区9个,中风险地区167个。
实时性:中高风险地区名单每天更新,出行前需再次确认目的地风险等级 。多渠道验证:除本地宝外 ,可通过国务院客户端小程序、国家政务服务平台等官方渠道交叉核对。地区政策关联:部分低风险地区可能对来自中高风险区域的旅客实施隔离措施,需提前了解目的地防疫要求。
全国中高风险地区名单持续更新如下:截至2022年6月21日,全国有高风险地区11个 ,中风险地区38个如下 。
查询平台:本地宝——全国疫情中高风险地区名单查询器查询入口:点击进入(实时更新)本地宝的全国疫情风险等级名单查询系统由小编们实时维护,风险地区有调整时会第一时间更新专题,确保用户获取的信息准确且及时。
全国疫情风险等级名单是?
〖壹〗 、高风险等级地区:以县、市(区)为单位 ,累计病例超过50例,且14天内有聚集性疫情发生的地区。中风险地区:以县市区为单位,存在以下两种情况之一的地区:14天内有新增确诊病例 ,且累计确诊病例不超过50例;或累计确诊病例超过50例,但14天内未发生聚集性疫情 。
〖贰〗、国内疫情风险地区主要分为高 、中、低风险区,划分依据包括病例数量、聚集性疫情发生情况等,具体标准如下:高风险地区:定义:累计新冠病例超过50例 ,且14天内有聚集性疫情发生。
〖叁〗 、疫情等级划分的4个等级判定主要依据病例数、传播风险及区域防控需求,通常分为低风险、中风险 、高风险和重点管控区域(部分地区可能将“重点管控 ”单独列为一级或纳入高风险范畴)。以下是具体判定标准及说明:低风险地区判定标准:无新增本土病例:连续14天内无新增本地确诊病例或无症状感染者 。
〖肆〗、疫情级别通常根据疫情的传播风险、严重程度及防控需求进行划分,主要分为低风险地区 、中风险地区和高风险地区三个级别 ,具体划分标准及依据如下:低风险地区:定义:无确诊病例,或连续14天无新增确诊病例。
〖伍〗、查询全国中高风险区:在查询页面底部点击“查看全国中高风险疫情地区”,可获取实时更新的全国中高风险区列表 ,包含具体省份、城市及区域名称。注意事项:风险等级划分依据为当地疫情形势、病例数及传播风险,由省级卫生健康部门动态调整并公布 。
2022全国中高风险地区一览表最新(实时更新)
截至近来,国内共有2个高风险地区 ,76个中风险地区,主要分布在陕西省 、河南省、浙江省等地,以下为详细信息(数据不包括港澳台地区):高风险地区:具体地区名单会随疫情形势动态调整 ,可通过权威渠道实时查询。高风险地区通常意味着当地疫情较为严重,传播风险高,会采取更为严格的防控措施,如封控管理、全员核酸检测等。
022年全国中高风险地区查询可通过以下两种主要方式实现:查询方式一:国务院客户端小程序——疫情风险等级查询入口获取:通过微信搜索“国务院客户端”小程序 ,进入后即可找到“疫情风险等级查询 ”功能入口。
全国中高风险地区名单持续更新如下:截至2022年6月21日,全国有高风险地区11个,中风险地区38个如下 。
发表评论